分享成功

[四川群众呼声] 严惩环境违法乱象 守护乡村生态振兴根基

严惩环境违法乱象 守护乡村生态振兴根基
保护生态环境、扎实推进乡村振兴,是党中央、国务院作出的重大战略部署,“绿水青山就是金山银山”的理念早已深入人心,让乡村实现生活宽裕、乡风文明、村容整洁,更是亿万百姓的殷切期盼。但在前锋区桂兴镇水洞村,钟阳养猪场的存在却公然背离这一发展方向,将乡村生态抛之脑后,肆意践踏群众切身利益,背后更暴露出个别公职人员滥用职权、权力寻租的严重问题,让基层监管形同虚设,政府公信力遭受重创。
钟阳养猪场自2015年7月注册登记以来,违规在基本农田上建场投产,长达十余年时间里,将每日产生的粪便、污水未经任何科学无害化处理,直接从排污口排放至周边田地。污水肆意渗透地表,粪便随意堆积成山,不仅造成土壤发黑、地表水源严重污染,更让周边空气长期弥漫恶臭,地下水源也难逃污染厄运,村民的身心健康受到严重侵害,生命安全更是面临直接威胁。实地走访的所见所闻,周边群众的声声控诉,无不印证着信访举报内容的真实性,而这一切,却与前区农业农村局对信访人避重就轻、以“整改”为由敷衍塞责的虚假回复形成刺眼对比。
村民们数年持续举报,换来的却是石沉大海、不了了之,而钟阳养猪场法人的嚣张跋扈,更直指背后存在的权力保护伞。据悉,该法人背后亲属曾任市畜牧局书记、局长,手握养殖立项、审批、验收及国家补助资金申报的核心大权,后又任职市政协、人大,其弟亦在广安区重要部门任职。兄弟二人涉嫌利用职权为钟阳养猪场大开绿灯,为其环境违法行为撑腰站台,成为该养猪场肆意污染环境、无视法律法规的“靠山”,让本应发挥监管作用的部门沦为“摆设”,严重违反党纪国法。
此案曝光近三个月,钟阳养猪场违规占基本农田建议该养猪场、严重破坏生态环境的行为,既未对污染的土壤和地下水源开展专业污染评估,也未出具任何后续修复报告,相关责任方始终默不作声、涉嫌“拒”不依法立案。更令人心寒的是,2026年1月29日广安市生态环境局在微信公众号公开征集非法倾倒处置固体废物问题线索,群众按要求在留言栏实名举报钟阳养猪场问题,并上传现场佐证照片,可时隔两个月,相关部门始终未作任何回应,漠视群众诉求的行为,让百姓倍感失望。
乡村振兴,生态宜居是关键;生态保护,严格监管是底线。前锋区钟阳养猪场的环境违法乱象,绝非个例,其背后的权力寻租、利益输送、玩忽职守行为,更是触碰了法律红线和民生底线。四川渠县曾有同类案例,在省级媒体《阳光问廉》现场同步直播、纪委监委现场指导下,实现“上午问政、下午抓人”,以雷霆手段严惩环境违法及背后的腐败问题,彰显了相关部门直面问题、为民履职的坚定决心,这一案例也为前区问题的解决树立了鲜明标杆。
在此,广大老百姓强烈呼吁:相关上级部门立即主动作为,对前锋区钟阳养猪场十余年污染环境问题展开全面深入调查,依法严惩养殖场的环境违法行为;深挖背后的权力保护伞,严肃查处涉案公职人员滥用职权、徇私舞弊、利益输送等违纪违法犯罪行为,绝不姑息迁就。同时,要求相关部门对群众的信访举报作出正式回应,尽快对污染的土壤、水源开展评估和修复工作,还前锋区桂兴镇水洞村村民一片干净的土地、一口清洁的水源、一方清新的空气。
守护乡村生态环境,就是守护乡村振兴的未来;捍卫法律法规尊严,就是捍卫群众的切身利益。唯有以零容忍的态度严惩环境违法和权力腐败行为,才能让“绿水青山就是金山银山”的理念落地生根,才能让乡村振兴之路行稳致远,才能真正赢得老百姓的信任与支持!
下图是养猪场粪便直排证据现场照片

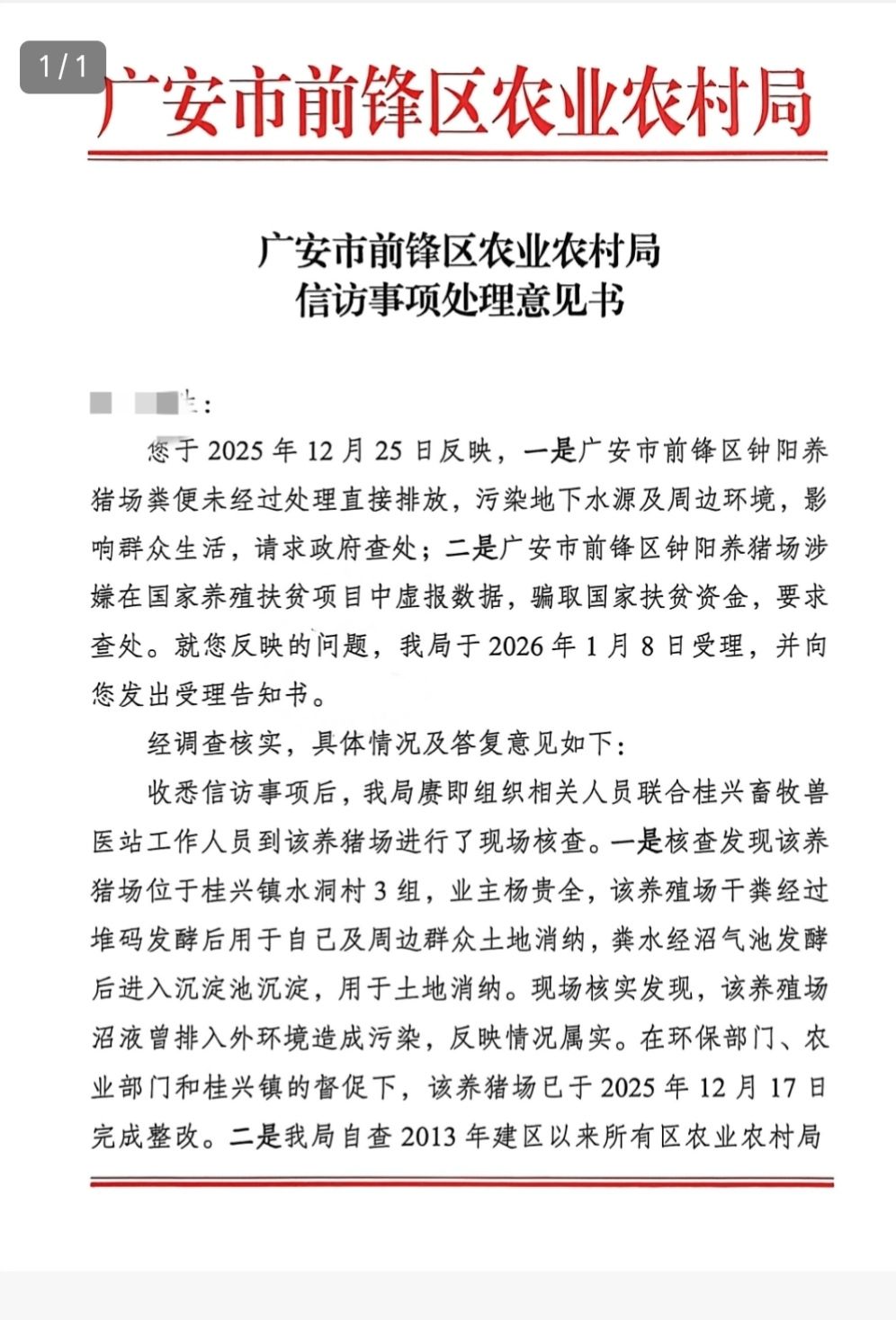
暴光后修改照片及区农业农村局回复

1月30日在广安市环保局微信公众号举报

污染生态环境处理案例

支持楼主

0人支持

阅读原文 阅读 658 回复 2
举报
全部评论
  • 默认
  • 最新
  • 楼主
  • 逍遥墙头草 LV4 常侍
    2楼
    举报无门,他哥尔当过副市长,又当过市农村农业局局长,他兄弟又副部长,人家有保护伞,你也莫在网上发表了,各人忍气吞声算了。
    3-16 10:37
    1 回复
  • 无尽的追寻 LV2 里胥
    3楼

    逍遥墙头草 发表于 2026-3-16 10:37 举报无门,他哥尔当过副市长,又当过市农村农业局局长,他兄弟又副部长,人家有保护伞,你也莫在网上发表了 ...

    你说起真是无法无天了,硬是没得党纪国法。
    3-16 10:44
    回复
你的热评
游客
发表评论
热点推荐

安装应用

免费下载麻辣社区
这是app专享内容啦!
你可以下载app,更多精彩任你挑!
绑定手机才能继续哦!
绑定手机账号更安全哦!
绑定手机才能继续哦!
绑定手机账号更安全哦!