分享成功

成都2025-2026学年度不再举行高一、高二上期末统一调研考试!

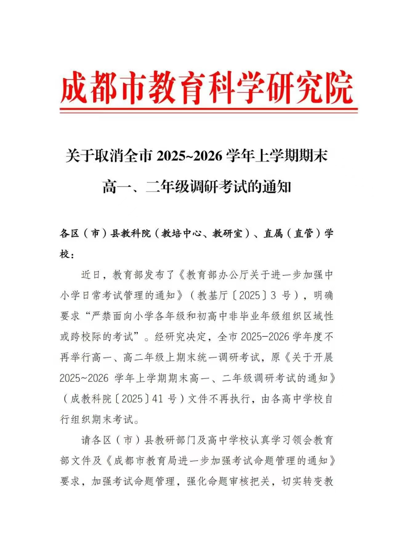
12月22日,一份成都市教育科学研究院《关于取消全市2025-2026学年上学期期末高一、二年级调研考试的通知》在网上流传,引发关注。
据该通知显示:成都2025年-2026学年度不再举行高一、高二年级上期末统一调研考试,由各高中学校自行组织期末考试。

记者联系成都市教育科学研究院核实,该通知属实。
值得注意的是,全市2025年-2026学年度不再举行高一、高二年级上期末统一调研考试,不是取消期末考试,而是由各高中学校自行组织期末考试。
近日,教育部印发《关于进一步加强中小学日常考试管理的通知》,要求减少日常考试测试频次,提升日常考试质量,强化考试安全风险防范,减轻学生过重学业负担,促进学生全面健康发展。
您有什么意见或建议,搜索“麻辣社区群众呼声”小程序,教育部门在线回应 四川群众呼声 - 四川省网上群众工作平台
支持楼主

3人支持

阅读原文 阅读 26405 回复 145
举报
全部评论
  • 默认
  • 最新
  • 楼主
  • 匿名
    2楼
    那你咋不把高考取消算了,脑子有病
    12-23 10:52
    1 回复
  • 匿名
    3楼
    建议全国统一采用分配制,不用考试
    12-23 10:54
    1 回复
  • 匿名
    4楼
    顺便把高三一诊二诊三诊都取消吧,我们需要开盲盒,哈哈哈哈
    12-23 10:55
    1 回复
  • 匿名
    5楼
    按这个思路,取消高考,以后就凭潜规则分配大学???
    12-23 10:58
    1 回复
  • 匿名
    6楼
    这样更增加家长、孩子的焦虑,不知道自己成绩在全市高考生中的位置,失去了方向和动力!
    12-23 10:59
    1 回复
  • 匿名
    7楼
    这个政策不错
    12-23 11:01
    1 回复
  • 匿名
    8楼
    干脆把学校取消了,没资源的娃直接分配打螺丝 扫大街嘛 呵呵呵呵呵
    12-23 11:02
    1 回复
  • 匿名
    9楼
    以后读书工作都摇号吧,大家都躺平,听天由命
    12-23 11:02
    1 回复
  • 匿名
    10楼
    那几千去调个毛研,出去旅游啊
    12-23 11:08
    1 回复
  • 匿名
    11楼
    你们自己随便造假
    12-23 11:13
    1 回复
你的热评
游客
发表评论
热点推荐

安装应用

免费下载麻辣社区
这是app专享内容啦!
你可以下载app,更多精彩任你挑!
绑定手机才能继续哦!
绑定手机账号更安全哦!
绑定手机才能继续哦!
绑定手机账号更安全哦!